An updated plan for how SubQuery will revolutionise the future of web3 infrastructure
After a long period of design, discussion, testing, and development, today we are releasing a new and significantly updated version of our Whitepaper. Originally published back in June 2021, the SubQuery Whitepaper is a document that outlines our strategic framework for the decentralised SubQuery Network and her SQT token. Since the original publication, we have experienced significant growth in our customer base and community and made huge progress on building the SubQuery Network. From these sources, we have been inspired to improve and innovate, and that culminates in the latest version of our whitepaper.
This whitepaper outlines SubQuery’s plans to move towards a globally decentralised network of participants organising blockchain data in order to ensure no single point of failure for SubQuery. It is expected that this will massively increase SubQuery’s uptime, provide better redundancy, and increase performance by driving down latency. It is envisioned that applications will be able to use GraphQL to query any store of data (as defined by the SubQuery Project) from Indexers around the network.

The updated whitepaper maintains SubQuery’s conviction that the data services of tomorrow must be multi-chain, simple, and flexible. The whitepaper goes into detail on how the SubQuery Network factors these considerations into the token economic design while also enabling power users to run enterprise-level services on it.
SubQuery believes in the idea that a community of blockchains, working together to encourage web3 adoption, is the future
SubQuery is native to the Polkadot ecosystem, it’s our home and will be the location of the SubQuery Network. But the future is multi-chain. SubQuery knows that there are going to be many different blockchains working together to solve different problems.
The SubQuery Network is designed to support any SubQuery Project from any Layer 1 network (within Polkadot or not). It will be designed and built to be multi-chain from the outset, where you will see projects from one network being indexed alongside projects from another.
The SubQuery Network is designed to be the data provider of the people.
The guiding principle with the SubQuery Network is simplicity. It is SubQuery’s opinion that other approaches to decentralised data query services are overly complex and make it difficult for participants to predict their return on investment. The aim is to make it easy for you to get involved in the network, and to clearly forecast your future potential return.
SubQuery won’t require high staking thresholds to participate or huge investment into hardware. The focus will be on making SubQuery easier to join and build with than our competitors — SubQuery’s success depends on the success of others creating the future on it.
This means that a design goal is to make it as easy as possible for anyone to participate. You don’t need to be a developer or have a deep knowledge of the token economic model, you can easily participate as a Delegator. As a Consumer, you also have plenty of payment options to best suit your needs. Finally, a key focus of the SubQuery Foundation is to ensure that there is enough support that anyone, from an expert blockchain team to a new hobbyist developer, can build their own SubQuery project.
SubQuery is just a tool in the hands of our community, endless opportunities exist limited only by the creativity of the people.
The true advantages of SubQuery may lie in its flexibility — users will have the freedom to adapt and transform decentralised data to suit their needs. This drive for flexibility extends to making it easier for delegators to quickly and easily support different indexers without having to wait for extended unbonding periods. Finally, this approach is perfectly embodied by our introduction of three payment methods which we’ll cover next.
The biggest change by far with this version of the whitepaper is our innovation in payment methods. Today, we generally pay with subscription-based payments for the music we listen to, the TV shows we watch, and the applications that we use. In pioneering web3 service applications, we’ve instead adopted a pay-as-you-go model, where each atomic transaction has an exact cost in the network.
We think subscription based or recurring payment methods are here to stay. Service providers like them because they represent predictable revenue, similarly on the other side consumers like them because they are a known and easily quantified cost. There’s also a psychological factor where once you subscribe, most consumers will feel obligated to consume as much if not all of it, increasing the demand for the service and allowing economies of scale to kick in.
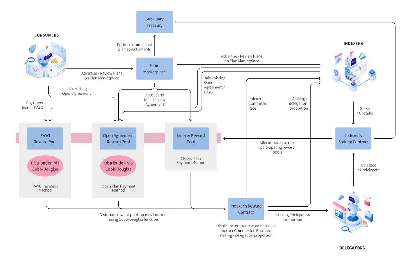
As a result, SubQuery plans to introduce three ways to pay within the SubQuery Network, providing all participants with various flexible ways to transact with the SubQuery Token (SQT). Both Indexers and Consumers will come together on the Plan Marketplace to advertise their pricing and supported payment methods.

The first, and a standard amongst the web3 industry, is Pay-As-You-Go. This is the baseline payment method and a fallback for others. Each Indexer will advertise their PAYG prices when registering their ability to serve requests for specific SubQuery Projects.
Closed Agreements represent an agreement between only one Indexer and one Consumer. It’s a direct relationship where all payment flows between the two parties for the work that is done. Closed Agreements are designed to give Indexers confidence that there is a market for data from a particular SubQuery Project, and essentially signal to them which Projects should be indexed. Closed Plans can also be placed on existing SubQuery Projects to attract additional Indexers to that SubQuery Project. This may be useful in situations where the existing monopolistic Indexer may be charging an unreasonable amount for the data or there is a lack of competition to drive prices to equilibrium.
Open Agreements are similar to Closed Agreements, but allow multiple Indexers to join and compete to provide data to the Consumer. An Open Agreement may start as an Agreement between one Consumer and one Indexer, but more parties may join the existing Agreement resulting in ’n’ Indexers and ’n’ Consumers.
Open Agreements provide favourable terms for both Indexers and Consumers, but enable better performance and reliability for Consumers by attracting more Indexers to compete and serve the same data. If Consumers are running large scale applications with users around the world, then Open Agreements are ideal.

he combination of the above three payment options for indexers provide several advanced subscription based options for Consumers and Indexers. Some parties may benefit from the certainty of rewards provided by Closed Agreements and the predictability of recurring costs. Equally, others may instead prefer to hunt out the most affordable data by going for high volume recurring agreements or low spot prices on the Pay-as-you-Go market.
These changes, and many others outlined in the whitepaper illustrate our focus on building the largest web3 infrastructure service possible. We are confident that our token economic design is carefully considered and designed for inclusive growth for all participants. While starting with a huge centralised service and slowly moving towards a decentralised one isn’t easy, the team at SubQuery is up for the challenge and we hope you’ll join us!
For further information, please contact our team in Discord or chat with us in our next “Office Hours”. You can also register your expression of interest to become an indexer in the imminent SubQuery test network.
SubQuery’s mission is to help others create products that allow us to move to a decentralised future faster. SubQuery is a blockchain developer toolkit and the backbone of web3 infrastructure. A SubQuery project is a complete API to organise and query data from chains. Operating between layer-1 blockchains and decentralised apps (dApp), SubQuery is an open-source indexer organising and serving well-structured data over GraphQL. SubQuery powers the next generation of dApps and tools with web3 data
Currently, anyone can already use SubQuery to extract and query blockchain data in only minutes and at no cost but in a centralised way. The SubQuery Network proposes to enable this same scalable and performant solution, but in a completely decentralised way.
Linktree | Website | Discord | Telegram | Twitter | Matrix | LinkedIn | YouTube


